
Máy tạo nitơ đông lạnh
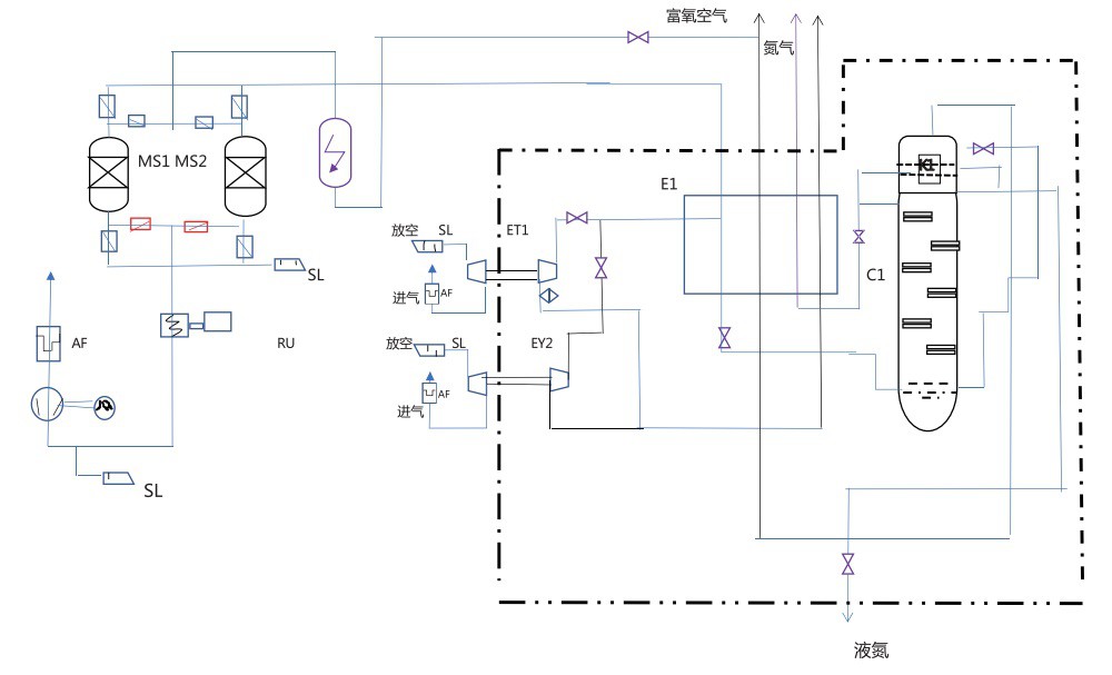
Quá trình giãn nở dòng không khí dương thường được áp dụng trong những trường hợp mức áp suất của sản phẩm nitơ không cao lắm (chẳng hạn như thấp hơn 0.2MPa) và quy trình của nó được thể hiện trong hình. Không khí thô được chia thành hai luồng sau khi khử bụi, nén, làm mát trước và lọc: một luồng đi vào bộ trao đổi nhiệt chính, được làm mát đến nhiệt độ nhất định bằng nitơ bẩn được trả về, sau đó được bơm ra từ giữa không khí chính. trao đổi nhiệt để mở rộng. Đáy tháp nitơ tham gia chỉnh lưu; một luồng không khí khác được làm mát đến nhiệt độ bão hòa trong bộ trao đổi nhiệt chính và được điều tiết trực tiếp vào tháp nitơ để tham gia chỉnh lưu.
Bằng cách này, nitơ sản phẩm thu được ở đỉnh tháp nitơ và không khí lỏng giàu oxy ở đáy tháp nitơ được điều tiết rồi đi vào phía bay hơi của thiết bị bay hơi ngưng tụ để ngưng tụ khí nitơ ở đỉnh tháp nitơ. Không khí giàu oxy được chiết ra từ đỉnh thiết bị bay hơi ngưng tụ trực tiếp đi vào đầu lạnh của bộ trao đổi nhiệt chính, trao đổi nhiệt với không khí dương và thải ra khỏi hộp lạnh sau khi hâm nóng đến nhiệt độ bình thường. Một phần của nó được sử dụng để tái tạo chất hấp phụ rây phân tử, phần còn lại được làm trống. Khí nitơ thoát ra từ đỉnh tháp nitơ được hâm nóng lại bằng bộ trao đổi nhiệt chính đến nhiệt độ bình thường và thoát ra hộp lạnh để cung cấp cho người sử dụng.

|
Tham số mô hình |
SDN-120/300 |
SDN-180/500 |
SDN-350/900 |
SDN-600/1500 |
SDN-1600/70Y |
SDN-1000/1100 |
SDN-1500/1500 |
SDN-3200/3200 |
SDN-5000/5000 |
|
Sản xuất nitơ (Nm3/h) |
300 |
500 |
900 |
1500 |
2000 |
1100 |
1500 |
3200 |
5000 |
|
Áp suất nitơ (MPa) |
0.02 |
0.02 |
0.02 |
0.02 |
0.02 |
0.02 |
0.02 |
0.02 |
0.02 |
|
Độ tinh khiết của nitơ (%O2) |
Nhỏ hơn hoặc bằng 10PPm |
Nhỏ hơn hoặc bằng 10PPm |
Nhỏ hơn hoặc bằng 10PPm |
Nhỏ hơn hoặc bằng 10PPm |
Nhỏ hơn hoặc bằng 10PPm |
Nhỏ hơn hoặc bằng 10PPm |
Nhỏ hơn hoặc bằng 10PPm |
Nhỏ hơn hoặc bằng 10PPm |
Nhỏ hơn hoặc bằng 10PPm |
|
Sản xuất Nitơ lỏng (L/h) |
120 |
180 |
350 |
600 |
800 |
1000 |
1500 |
3200 |
5000 |
|
Áp suất nitơ lỏng (MPa) |
0.04 |
0.04 |
0.04 |
0.04 |
0.04 |
0.04 |
0.04 |
0.04 |
0.04 |
|
Độ tinh khiết nitơ lỏng (%O2) |
99.6 |
99.6 |
99.6 |
99.6 |
99.6 |
99.6 |
99.6 |
99.6 |
99.6 |
|
Lượng không khí sử dụng (Nm3/h) |
1000 |
1500 |
2800 |
3600 |
4600 |
5500 |
8300 |
18000 |
26000 |
|
Áp suất đầu ra của máy nén khí (MPa) |
0.65 |
0.65 |
0.65 |
0.65 |
0.65 |
0.65 |
0.65 |
0.65 |
0.65 |






Chú phổ biến: máy tạo nitơ đông lạnh, nhà sản xuất, nhà cung cấp, nhà máy máy tạo nitơ đông lạnh Trung Quốc
Bạn cũng có thể thích
Gửi yêu cầu








